集团招聘
联系我们
员工入口
×
首页
集团介绍
政策公告
大健康行业资询
大健康产业实践
大健康人才教育培训
首页
>
政策公告
>
行业标准
>
医养结合行业标准
>
养老机构预防老年人跌倒基本规范
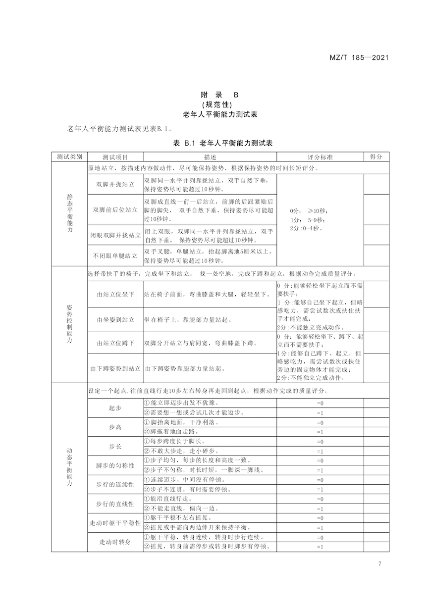
养老机构预防老年人跌倒基本规范
2022-08-30 16:54:58
养老机构膳食服务基本规范
养老机构康复辅助器具基本配置
返回列表
热点推荐
养老机构康复辅助器具基本配置
养老机构预防老年人跌倒基本规范
养老机构膳食服务基本规范
关于《医养结合机构服务指南(试行)》的通告
关于《养老机构接待服务基本规范》民政行业标准的通告发布
关于《养老机构岗位设置及人员配备规范》民政行业标准的通告发布
关于《国家卫生信息资源使用管理规范》行业标准的通告发布